北京大圈高端工作室,免费月抛群,广州桑拿会所,全国高端大圈经纪人联系方式同城约会免费平台
您好,欢迎进入北京泰福特电子科技有限公司官网
|
联系我们
网站首页
关于我们
企业文化
业务介绍
荣誉资质
产品中心
NTP服务器
国产化时间服务器
综合同步系统
GPS北斗同步时钟
LED数字子钟
频率时间码分配器
天线及配件
其他
新闻中心
公司资讯
行业动态
技术文章
合作案例
维保信息
解决方案
软件下载
维保查询
联系我们
咨询服务热线
400-015-1230
其他
铯原子钟
4-7层测试解决方案
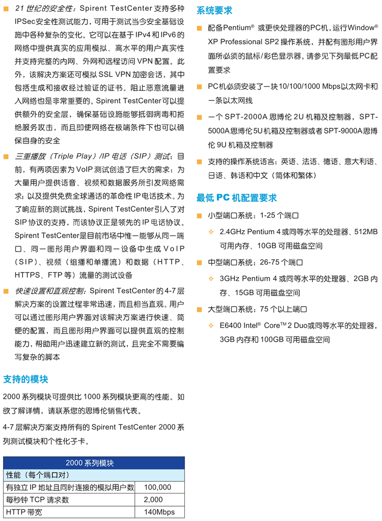
融合正在创造新一代综合的网络设备和服务,而且其复杂程度前多未有。由此带来的是越来越高的复杂性,而且测试技巧的匮乏以及现有测试系统在架构上的缺点,正在损害设备制造商准及发布产品并保证产品质量的能力,而且减缓服务提供商部署网络并保证体验质量的能力。...
立即咨询
全国热线
400-015-1230
详情介绍
上一篇:数据包发生器与分析器基础软件包
下一篇:Agilent 53230A 通用频率计数器
推荐产品
HJ260 国产化网络时间服务器
查看更多
HJ2000B-NTP网络时间服务器
查看更多
HJ210 网络时间服务器(选型指南)
查看更多
了解详情
立即咨询
快捷导航
网站首页
关于我们
产品中心
新闻中心
合作案例
解决方案
软件下载
联系我们
联系方式
传 真:86-10-82782026
电 话:400-015-1230
地 址:北京市海淀区北清路68号院用友软件园北区17号楼三层
在线咨询
咨询电话:
400-015-1230
微信扫码 关注我们
Copyright ? 2002-2035 北京泰福特电子科技有限公司 版权所有 备案号:
京ICP备12028220号
京公网安备 11010802025976号
京公网安备 11010802039126号
扫一扫咨询微信客服
18519396506
微信号:TFT-HJ210
微信二维码